我们知道销售型公司,销售员离职是常有的事情,作为HR该如何帮助企业寻找合适的销售人才,怎样做好销售员的面试呢?下面跟老师一起来学习一下吧!

首先我们需要了解面试者销售能力,如果是做过销售的人,这个时候可以通过了解他们的过往业绩,去判断他们的销售能力,也能够从而判断出是否符合公司需求。销售的沟通能力、语言能力是不可缺的,HR在面试过程中,可以多给他们设置一些问题,通过这些问题的回答,可以判断出这个面试者的沟通能力。
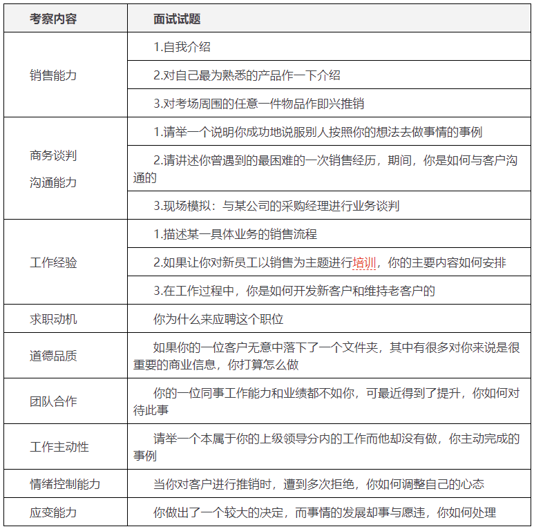
销售人员须具备较强的客户服务意识、灵活的沟通技巧、较强的销售能力和工作积极主动等素质,下面列举的这些面试问题可以用于测试销售人员的这些能力。
一、销售人员面试试题(1)
销售人员面试试题
二、销售人员面试试题(2)1.人们购买产品的三个主要原因是什么?
2.你如何看待拓展业务中的唱歌、喝酒等与业务无关的事情?
3.对于销售你最喜欢和最不喜欢的是什么?为什么?
4.你认为什么样的素质和技能才能使你从众多的销售人员中脱颖而出?
5.你认为你的性格当中哪些是最适合或者最阻碍销售工作的?
6.你最典型的一个工作日是怎样安排的?
7.请你用3分时间推销一件产品给我。
8.谈一下你曾遇到的最困难的销售经历,你是如何劝说客户购买产品的?
9.请描述一下我们公司现阶段面临的市场竞争?
10.你所使用的典型销售方法和销售技巧有哪些?
11.如果公司给你定的销售任务很重,完成任务的时间又很紧,你用什么办法确保完成销售任务?
12.你是否有超额完成销售目标的时候,你是怎样取得这样的业绩的?
13.一般而言,从你和客户接触到最终销售的完成需要多长时间?这个时间周期怎样才能缩短?
14.你怎样才能把一个偶然购买你产品的人变成经常购买的人?
15.当你接管了一个新的行销区或一新的客户群时,怎样才能使这些人成为你的固定客户?
16.假如你遇到这样一种情况:你的产品和服务的确是某公司需要的,但是那家公司内部很多人强烈要求购买质量差一些但价格便宜的同种产品。客户征求你的意见,你该怎样说?
17.你希望与什么样的上级共事?希望公司给你怎样的发展空间?





